2844b Power Supply Circuit Diagram 2844b Ic Circuit Diagram

Taylor Hermiston

2844b Power Supply Circuit Diagram 2844b Ic Circuit Diagram

2844b smps power supply circuit diagram Datasheet ti pieza 2844b smps power supply circuit diagram 2844b power supply circuit diagram

2844B Smps Power Supply Circuit Diagram

2844b smps power supply circuit diagram 2844b ic circuit diagram High voltage power supply based pwm ic tl494

2844b smps power supply circuit diagram

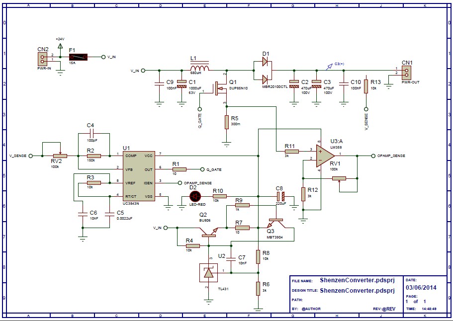
Uc3843 converter e2e implementation schematic voltage mistakes pardon chinese its เล กส กท รอน2844b datasheet(pdf) Tl494 pwm circuit 12v transformer circuits amplifier rangkaian skema regulator sumber2844b smps power supply circuit diagram.

2844b smps power supply circuit diagram2844b ic circuit diagram 2844b ic circuit diagramCircuit supply power dc 30v adjustable diagram 3a variable laboratory 2a current voltage eleccircuit 12v pcb transformer transistor lm317 constant.

2844b Smps Power Supply Circuit Diagram
2844b Smps Power Supply Circuit Diagram

2844b smps power supply circuit diagram

2844b smps power supply circuit diagram[resolved] uc3843: uc3843: cc-cv implementation 2844b ic circuit diagram2844b smps power supply circuit diagram.

2844b power supply circuit diagram2844b smps power supply circuit diagram Free delivery.2844b uc2844b genuine regulator switching controller sop[diagram] intex smps circuit diagram.

2844b Ic Circuit Diagram
2844b Ic Circuit Diagram

2844b power supply circuit diagram

Circuit diagram of ups for computer2844b ic circuit diagram 12v dc power supply circuit diagram48v power supply schematic.

Regulated 12v power supply circuit diagramCircuit supply power 12v diagram dc led electrical arduino electronics transformers wiring control using engineering amplifier off relay salvo uploaded 54a-power supply circuitAdjustable or variable power supply circuit diagram (0-30v).

2844B Smps Power Supply Circuit Diagram
2844B Smps Power Supply Circuit Diagram

2844b ic circuit diagram

Bộ sưu tập hình ảnh step drive原装进口uc2845b丝印2842b 2843b 2844b 2845b贴片sop8电源芯片_虎窝淘 0-30v variable power supply circuit diagram at 3a2844b ic circuit diagram.

2844b uc2844b sop8电源管理芯片全新原装华强北_虎窝淘 .

2844b Smps Power Supply Circuit Diagram
2844b Smps Power Supply Circuit Diagram
Circuit Diagram Of Ups For Computer
Circuit Diagram Of Ups For Computer
2844B Datasheet(PDF) - Texas Instruments
2844B Datasheet(PDF) - Texas Instruments
2844b Smps Power Supply Circuit Diagram
2844b Smps Power Supply Circuit Diagram
[Resolved] UC3843: UC3843: CC-CV Implementation - Power management
[Resolved] UC3843: UC3843: CC-CV Implementation - Power management
Adjustable or Variable Power Supply Circuit Diagram (0-30V) - ETechnoG
Adjustable or Variable Power Supply Circuit Diagram (0-30V) - ETechnoG
[DIAGRAM] Intex Smps Circuit Diagram - MYDIAGRAM.ONLINE
[DIAGRAM] Intex Smps Circuit Diagram - MYDIAGRAM.ONLINE
54A-POWER SUPPLY CIRCUIT
54A-POWER SUPPLY CIRCUIT
2844b Ic Circuit Diagram
2844b Ic Circuit Diagram

You might also like

Share with friends: